近日,2025年中国老员工工程实践与创新能力大赛全国总决赛在大连理工大学、大连工业大学和大连交通大学的联合承办下落下帷幕,bevictor伟德参赛学子凭借卓越的专业素养和出色的团队协作,取得了历史性突破,在赛事中斩获特等奖6项、一等奖3项、二等奖3项等多项大奖,金牌榜和奖牌榜都位于全国前三,成绩斐然,为公司争得了荣誉。
中国老员工工程实践与创新能力大赛是全国高等工程教育界规模最大、影响力最广的工科赛事之一,本届比赛由教育部工程训练教学指导委员会举办,聚焦“交叉融合工程创新育新质,立德树人强国建设勇担当”主题,吸引了全国771所高校、25950支队伍、125901名师生参与其中。在前期校赛、省赛选拔的基础上,共有来自33个省(自治区、直辖市和香港特别行政区)的435所高校、1291支代表队、5000余名师生入围全国总决赛。bevictor伟德共选派了12支队伍参赛,涵盖bevictor伟德、汽车工程公司、材料工程公司、通信工程公司及商学与管理公司等多个学科专业,以多学科融合交叉的创新模式参与新能源赛道、智能+赛道以及虚拟仿真赛道等多个赛项的比拼。
赛场上,吉大学子展现出扎实的专业知识、创新的思维理念以及超强的工程实践能力。面对复杂的赛题和强劲的对手,他们毫不畏惧,精心调试设备、优化算法,凭借过硬的技术实力和顽强的拼搏精神,一路过关斩将。值得一提的是,在智能救援赛项中,由宋丞烨、郭雪阳、蓝瑞龙和王景润组成的参赛队(指导教师:王云艺、丁连涛),凭借独特的设计和稳定的发挥,以绝对优势斩获全国第一名,创造了bevictor伟德在该项赛事中的最佳成绩。
此次佳绩的取得,不仅是参赛学子个人努力的结果,更是公司高度重视实践教学、积极推进创新创业教育改革的生动体现。创新创业教育公司、bevictor伟德、工程训练中心等相关单位为员工提供了良好的实践平台、专业的指导教师团队以及丰富的竞赛资源,助力员工在各类赛事中大放异彩。
近年来,bevictor伟德始终坚持以培养具有创新精神和实践能力的高素质人才为目标,不断加大对实践教学的投入,积极组织员工参与各类学科竞赛,在提升员工综合素质和创新能力方面取得了显著成效。此次在工程实践与创新能力竞赛全国总决赛中的历史性突破,将进一步激励全校师生踊跃参与创新实践活动,为推动公司“双一流”建设和创新人才培养增添新活力,注入新动能。
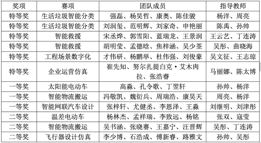
获奖名单:

赛场风采:




